加盟优势

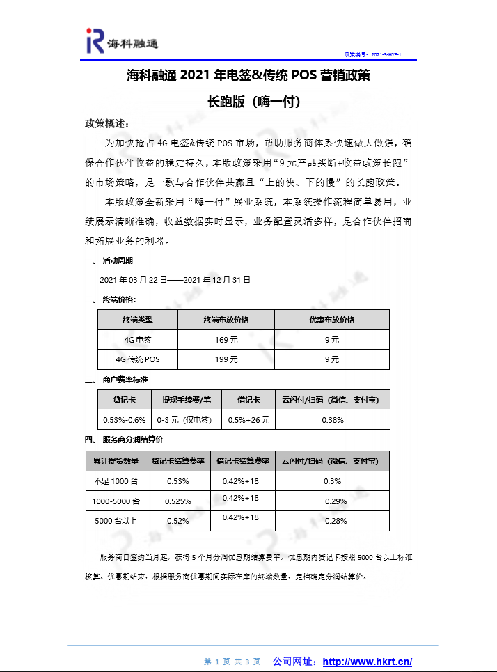
海科融通 嗨一付 招商政策 官方版

来源: 银联POS机官网 发布时间:2021-03-24

海科融通 嗨一付 招商政策 官方版

1616572807491360.png

1616572835649826.png

1616572869315890.png


上一篇:钱宝十周年【钱大宝】2021年稳定版招商政策

下一篇:海科融通大POS2021年招商政策

30s自助预约,免费领取POS机