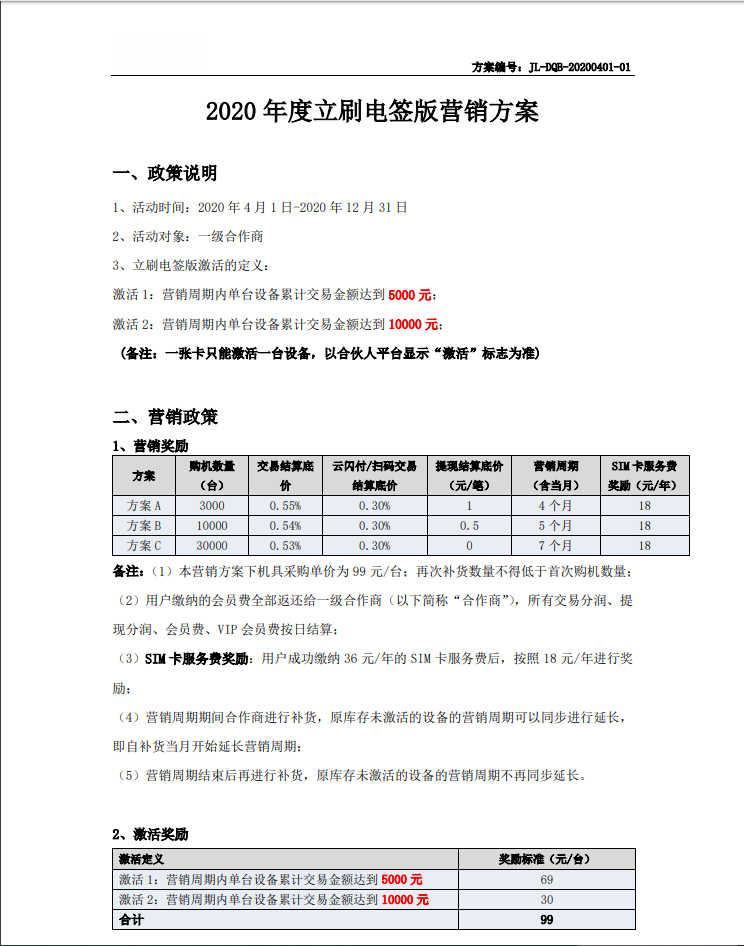
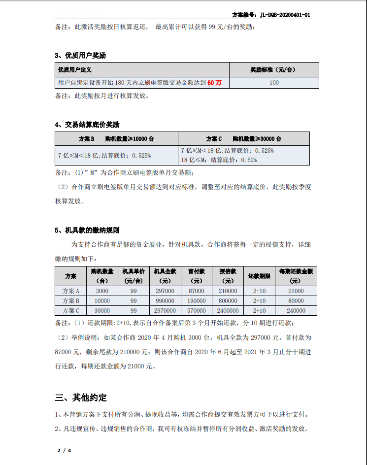
立刷电签版POS机一级代理商签约方案
上一篇:海科融通刷新支付4G版招商政策
下一篇:易钱包招商政策
网站首页
电话咨询
关于我们
来访路线
个人pos机
电签pos机
智能pos机
pos行业资讯
pos常见问题
pos操作指南
品牌合作
政府扶持
加盟优势
pos代理问题
pos办理问题
在线咨询
联系我们
公司简介
发展历程
企业文化
合作银行